Skip to main content
Version: 3.1

Example

SEP-24 deposit flow with webhook:

  • request_offchain_funds
  • notify_offchain_funds_received
  • do_stellar_payment
  • notify_onchain_funds_sent sequence_diagram_sep24_deposit_webhook

SEP-24 deposit flow with reconciliation job:

  • request_offchain_funds
  • notify_offchain_funds_received
  • do_stellar_payment
  • notify_onchain_funds_sent sequence_diagram_sep24_deposit_job

SEP-24 withdrawal flow with webhook:

  • do_stellar_payment
  • notify_onchain_funds_received
  • notify_offchain_funds_sent sequence_diagram_sep24_withdrawal_webhook

SEP-24 withdrawal flow with reconciliation job:

  • request_onchain_funds
  • notify_onchain_funds_received
  • notify_offchain_funds_sent sequence_diagram_sep24_withdrawal_job

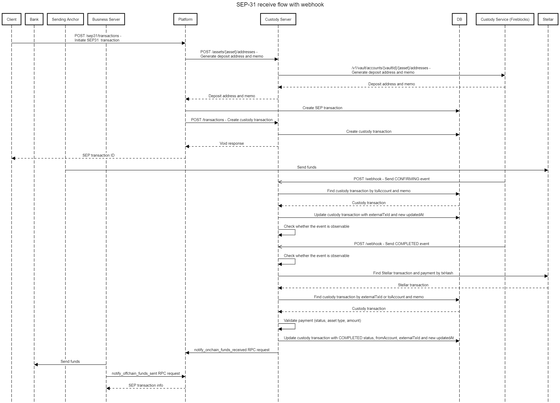
SEP-31 receive flow with webhook:

  • notify_onchain_funds_received
  • notify_offchain_funds_sent sequence_diagram_sep31_receive_webhook

SEP-31 receive flow with reconciliation job:

  • notify_onchain_funds_received
  • notify_offchain_funds_sent sequence_diagram_sep31_receive_job